2022/08/15
1. abstract
프로그램의 그래프 표현은 code research를 위한 머신러닝에서 중요한 요소이다.
우리는 python 라이브러리로 python_graphs라는 오픈소스 라이브러리를 소개한다.
이것은 파이썬 프로그램의 그래프 표현을 구성하기 위한 정적인 분석을 적용하여 머신러닝 모델을 훈련시키기에 적합하다.
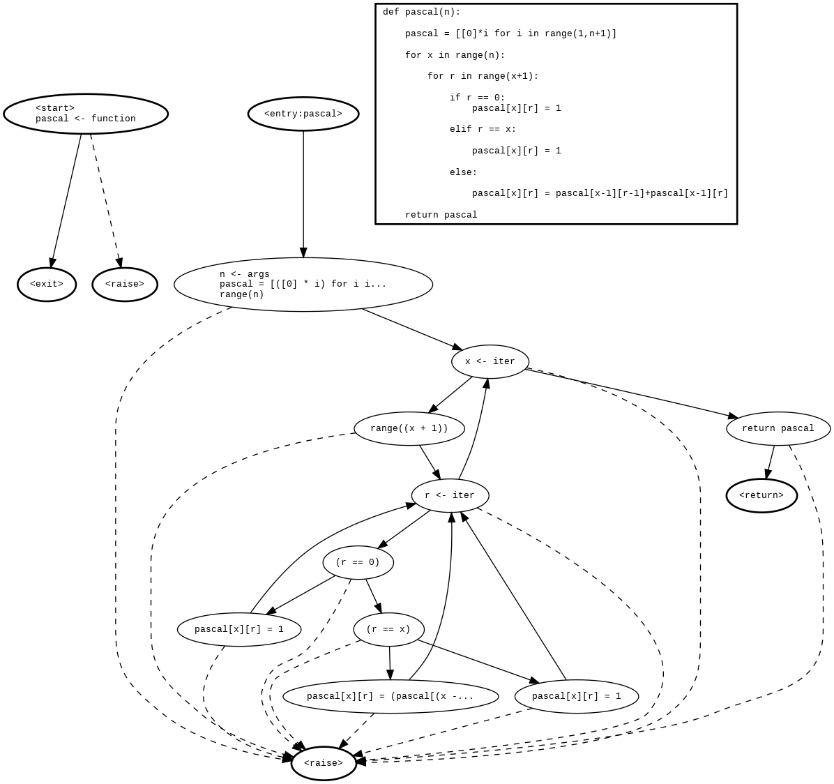
우리의 라이브러리가 control flow graphs, data flow graphs를 만들 수 있고, control-flow, data-flow, syntactic, lexical information을 모두 종합하여 만든 program graph를 만들 수 있다.
우리는 라이브러리의 능력과 한계점을 제시했고, 수백만의 경쟁력 있는 프로그래밍 코드에 라이브러리를 적용해보면서 case study를 수행했고 머신러닝 리서치를 위한 라이브러리의 이용가능성을 보였다.
2. 실제로 한번 써봄
보니까 프로그램에 and, or 표현이 들어가면 지금 에러가 나는것 같다

https://paperswithcode.com/paper/a-library-for-representing-python-programs-as
Papers with Code - A Library for Representing Python Programs as Graphs for Machine Learning
Implemented in one code library.
paperswithcode.com
https://github.com/google-research/python-graphs
GitHub - google-research/python-graphs: A static analysis library for computing graph representations of Python programs suitabl
A static analysis library for computing graph representations of Python programs suitable for use with graph neural networks. - GitHub - google-research/python-graphs: A static analysis library for...
github.com
